当前位置:
网站首页
>>
正文
2025年青春诗会即将开展
为庆祝中华人民共和国成立76周年,为深入学习贯彻习近平总书记关于高等教育的重要论述和深化全民阅读的重要指示要求,落实省委宣传部、省教育厅“青春阅读季”活动安排,深化学校“文化建设年”内涵,以诗歌艺术厚植财大青年家国情怀,推动思政教育与美育实践深度融合,深化大学校园阅读,学校将举办2025年青春诗会,具体工作方案如下:
一、主题
诗书趁年华
二、时间
11月6日(周四)14:30
三、地点
山东财经大学章丘校区文化活动中心报告厅
四、组织单位
主办单位:共青团山东财经大学委员会
承办单位:共青团山东财经大学会计学院委员会
五、参加要求
1.节目内容:聚焦歌颂祖国发展成就、传承红色文化基因、展现财大青年担当等主题,可结合学院特色,传递青春向党的信念与强国复兴的志向,展现青年学生昂扬向上、奋发有为的精神面貌。
2.节目形式:学院初步评选后报送1个参赛作品,以诗歌朗诵为核心表现形式,鼓励创新表演形式,融入歌唱表演、音乐剧等形式,增强表现力和感染力;鼓励教师参加,与学生同台表演;表演时长控制在6分钟内。
3.节目背景视频:比例16:9,分辨率不低于1080p。务必按照要求制作视频。
请各学院于10月23日19:00前将节目背景视频发送至会计学院学生会公邮(sdufekjxy@163.com)。为方便各学院及时获取信息,请各学院负责及参加本次诗会活动的同学扫描下方二维码加入工作群。
“诗书趁年华”青春诗会活动群

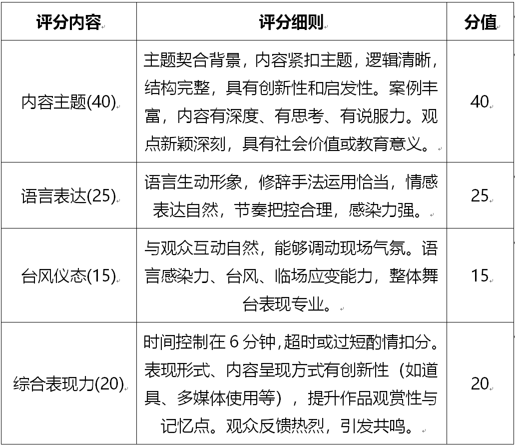
附件:“诗书趁年华”青春诗会评分

共青团山东财经大学委员会
共青团山东财经大学会计学院委员会
2025年10月14日
撰稿/会计学院学生会 张子玥 李知语
美编/万雪睿
编审/张贞梅 郭超 温兆中 董璇
终审/任海伦